2023年伦教街道公办初中一年级招生方案

发布时间:2023-05-12 17:37:54 信息来源:伦教教育办  

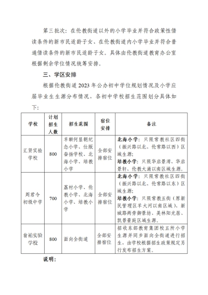
《2023年伦教街道公办初中一年级招生方案》.pdf

附件1:2023年伦教街道公办初中一年级户籍生入学登记表.doc

附件2:2023年伦教街道公办初中一年级借读生入学申请表.doc

附件3:2023年伦教街道政策性借读生申请入读公办初中证明材料及积分项目一览表.doc

附件4:高层次人才子女入学申请表.doc





公司简介
COMPANY PROFILE
  • 星空体育·星空官方网站-星空体育(中国)

    星空体育·星空官方网站-星空体育(中国)是一家体育场地设施工程专业承包商,从工程设计咨询,到原材料生产,至工程施工,公司为用户提供“一条龙”式服务;星空体育以国际先进的带施工图总承包方式,为客户提供“交钥匙”工程;同时,星空体育按现行招投标法,与国内同行一起进行工程竞标,在竞争中提升公司实力,为工程项目实施提供强有力的保障。 我公司是由国内资深的星空体育专家和具有多年体育场馆设计经验的体育建筑设计师筹建的,是代表中国南方(泛珠三角地区)体育场地设施工程施工的最高水平的专业承包商之一,公司具有中级以上职称的20人,项目“五大员”齐全,项目经理5名,基础工程施工队一支,塑胶施工队五支,自有大型数控沥青搅拌机,塑胶摊铺机,测量仪器一批,公司实施ISO质量管理体系。 公司已建立现代化企业制度,其相适应的财务制度、人事制度、分配制度和施工管理制度也已建立实行,在施工项目目标控制下,星空体育可以为业主提供非常有竞争力的工程报价,同时,星空体育的售后服务体系也已建立,全国性的维修网点即将全面铺开。 星空体育的质量体系为ISO9000:2000,星空体育以顾客为关注焦点,领导作用,全员参与,持续改进,基于事实的决策方法,为用户提供强大的工程质量保证体系,使用户无后顾之忧。

    详情
联系星空体育

联系人:舒工

手机:13726017833

电话:0760-86320799 86697448

QQ:64407753

地址:广东省中山市三乡镇乌石村万里路2号16卡首层

微信公众号

扫一扫,关注公众号

在线留言

扫一扫加好友


在线留言
您的姓名
邮箱
联系电话
留言内容
友情链接:AG捕鱼官网  米兰官网  九游体育  米兰官网  最火pg电子官网  ng电子游戏  星空体育官网  米兰官网  星空体育官网  最火pg电子官网