南方体育
切换到宽版
论坛首页
体育设施建设论坛
首页
›
中国体育人社区
›
体育设施建设论坛
›
运动场地建设论坛
返回列表
shuhaiqing
4
主题
4
帖子
0
积分
企业会员
积分
0
私信
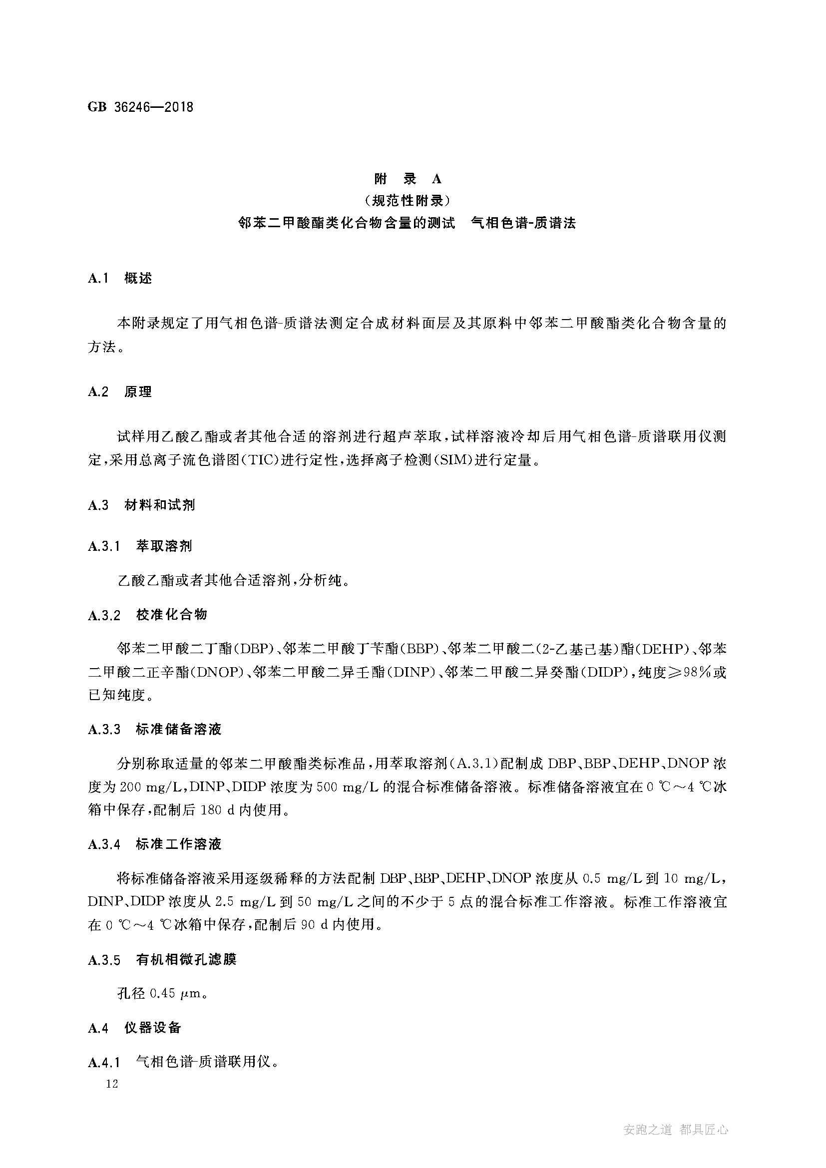
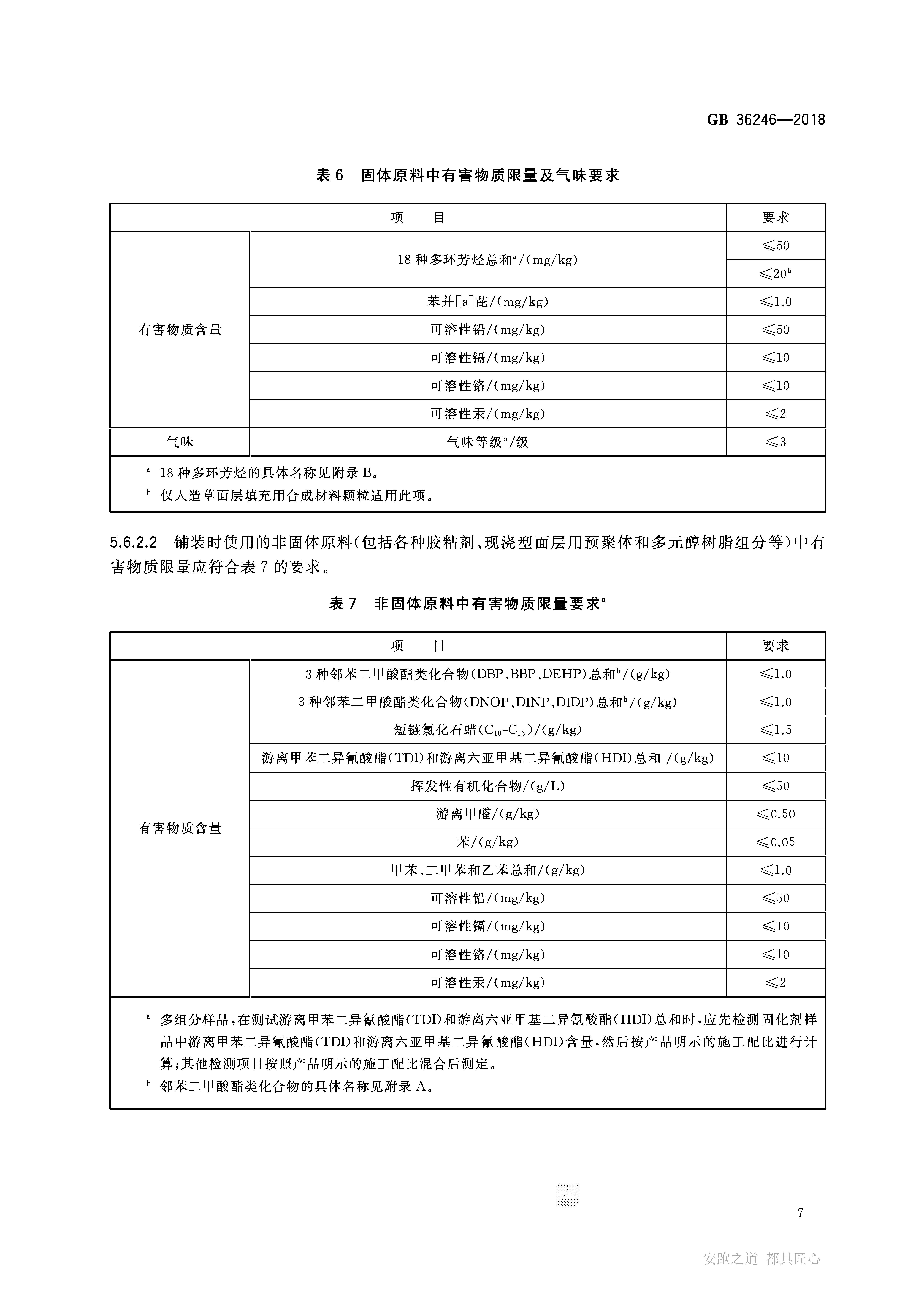
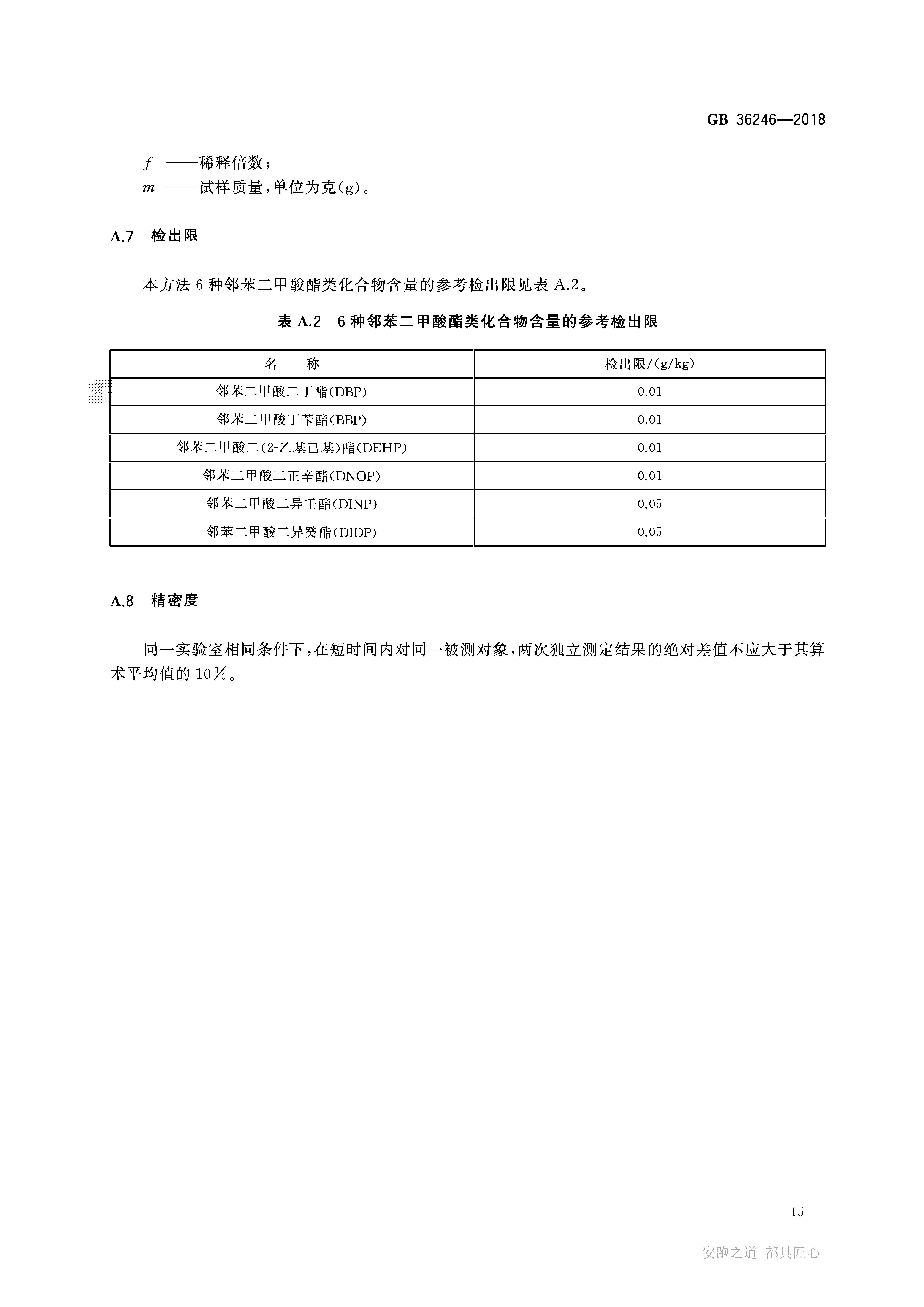
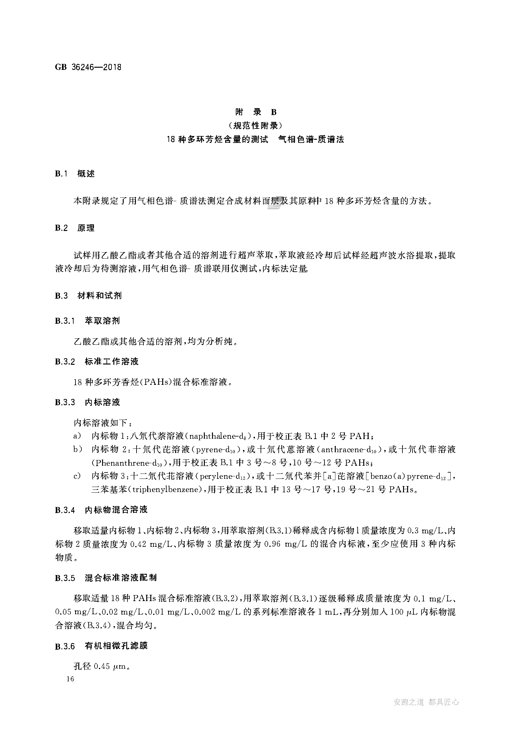
GB 36246-2018 中小学合成材料面层运动场地国家标准
楼主
0
|
发表于 2019-06-26 22:00:08
|
复制
|
|
跳转
收藏
分享
相关帖子
健康关爱进社区
北才艺大比拼,万元大奖等你来夺!
南桥镇广场舞《映山红》绽放《学习强国》
全城竞猜:“木嘎”到底是啥料?
凤城名师慨赠丹青,笔墨纸砚代代传情
决战顺德!全国近3000名轮滑少年掀起旋风
粤曲迷有耳福!本周五8支粤韵荟萃顺德
实力飙歌,乐从流行歌手大赛现场燃爆了
近3000名轮滑选手相约顺德
7镇街17场演出,文艺中心持续送精品
回复
举报
返回列表
高级模式
验证码
换一个
发帖帮助
登录
注册
用户名
密码
记住我
忘记密码?
登录
邮箱
用户名
密码
确认密码
阅读并接受《中国体育人社区用户协议》
注册
使用其他方式登录
新浪微博
微信登陆
QQ登录
星空体育官网--体育标准体系建设办公室
|
星空体育官网新媒体办公室
|
中国体育人社区
Copyright nfty 2019 粤ICP备11020734号-2
返回顶部
友情链接:
最火pg电子官网
最火pg电子官网
星空体育官网
米兰官网
星空体育官网
凤凰彩票平台登录入口
ng电子游戏
星空体育官网
凤凰彩票平台登录入口
米兰官网